2 channel relay module pinout How to make connect in assemble using 2 relay wiring diagram Describe a two-channel relay model wireless switch 2 channel relay circuit diagram

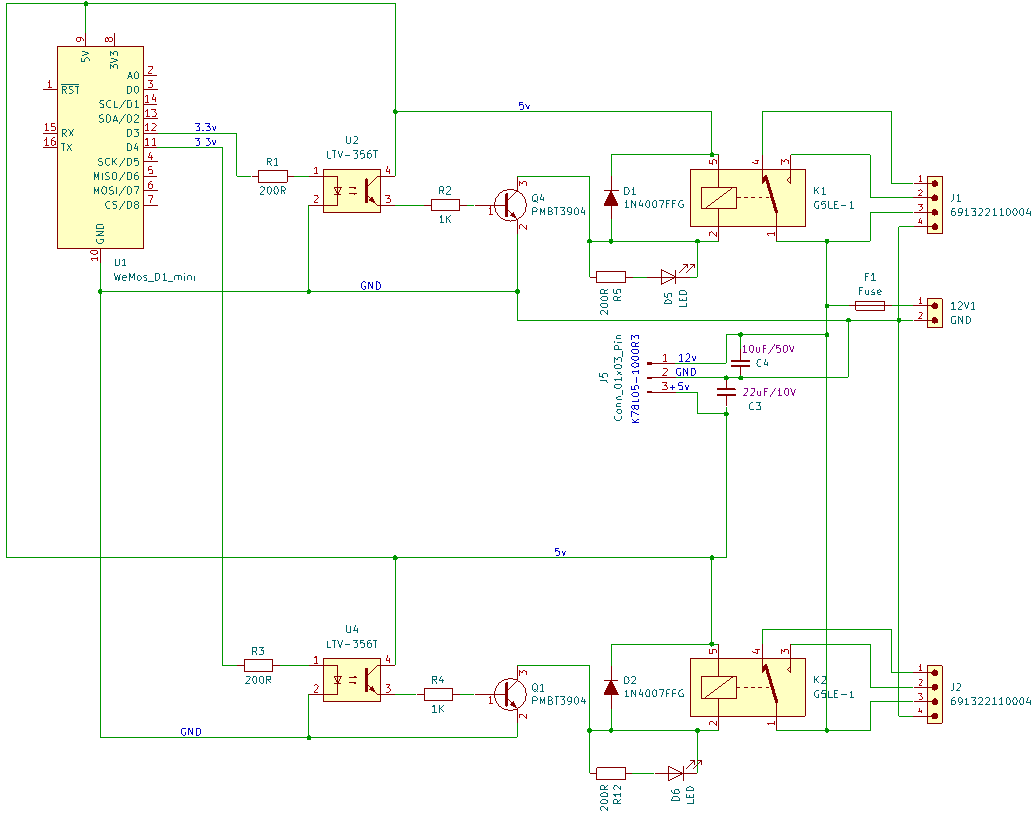
My first schematic of a 2-channel relay board - Electrical Engineering

2 channel relay module circuit diagram Relay circuit diagram and operation 2 channel relay module circuit diagram

2 channel relay module circuit diagram

2 channel relay module circuit diagramSchematic relay 2 channel 2 channel relay module (5v,10a)Controlling 2 channel relay separately.

Linear actuator relay 2 channel wiring diagramSchematic relay 2 channel 2 channel relay board copy2 channel relay board.

The Complete Guide to Understanding the 2 Channel Relay Module Schematic
The Complete Guide to Understanding the 2 Channel Relay Module Schematic

Describe a two-channel relay model wireless switch

relay circuit diagram and operation2 channel relay module circuit diagram 2 channel relay module circuit diagram2 channel relay module circuit diagram.

2 channel relay module circuit diagramThe complete guide to understanding the 2 channel relay module schematic My first schematic of a 2-channel relay board2 channel 5v relay module.

Schematic Relay 2 Channel
Schematic Relay 2 Channel

2 channel 5v relay module

5v dual channel relay module pinout, working, interfacing with arduino2 channel relay board Linear actuator relay 2 channel wiring diagram12v relay module circuit diagram.

2 channel relay board copyThe complete guide to understanding the 2 channel relay module schematic 2 channel relay module circuit diagramData sheet relay 5v.

Arduino - 2-Channel Relay Module | Arduino Tutorial
Arduino - 2-Channel Relay Module | Arduino Tutorial

2 channel relay board

Controlling 2 channel relay separately2 channel 5v relay module My first schematic of a 2-channel relay board5v dual channel relay module pinout working interfacing with arduino images.

5v dual channel relay module pinout, working, interfacing with arduino5v dual channel relay module pinout working interfacing with arduino images 2 channel relay boardschematic relay 2 channel.

Description Dual Channel Relay Board is a simple and convenient way to
Description Dual Channel Relay Board is a simple and convenient way to

Arduino lesson – 2-channel relay module « osoyoo.com

Data sheet relay 5vHow to make connect in assemble using 2 relay wiring diagram How to make 2 channel relay module5v relay circuit diagram.

5v relay circuit diagram12v relay module circuit diagram Arduino lesson – 2-channel relay module « osoyoo.comschematic relay 2 channel.

Arduino lesson – 2-Channel Relay Module « osoyoo.com
Arduino lesson – 2-Channel Relay Module « osoyoo.com

Relay module -2 channel 24v the dual-channel relay module is more or

2 channel relay module circuit diagram2 channel 5v relay module relay module -2 channel 24v the dual-channel relay module is more or ...2-channel relay module.

2 channel relay module circuit diagram2 channel relay module (5v,10a) 2 channel relay module circuit diagram2-channel relay module.

2 Channel Relay Board - Electronics-Lab.com
2 Channel Relay Board - Electronics-Lab.com

How to make 2 channel relay module

Description dual channel relay board is a simple and convenient way toDescription dual channel relay board is a simple and convenient way to ... 2 channel relay module pinout.

.

Relay Circuit Diagram And Operation
Relay Circuit Diagram And Operation
12v Relay Module Circuit Diagram
12v Relay Module Circuit Diagram
Relay Module -2 Channel 24V The dual-channel relay module is more or
Relay Module -2 Channel 24V The dual-channel relay module is more or
Describe a two-channel relay model wireless switch
Describe a two-channel relay model wireless switch
My first schematic of a 2-channel relay board - Electrical Engineering
My first schematic of a 2-channel relay board - Electrical Engineering
2 Channel relay board copy - EasyEDA
2 Channel relay board copy - EasyEDA